

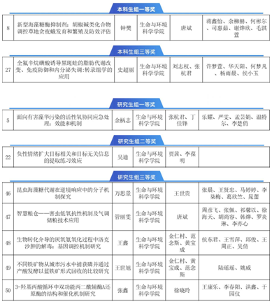
近日,“精进杯”无码影片 2023年度学生学术成果评选圆满落幕。我院学子21级生态学余柄志团队(张杭君教授、丁佳锋副教授指导)《面向有害藻华污染的活性氧协同应急处理:效能和机制》获研究生组一等奖、生物科学(师范)202班钟樊团队(唐斌教授指导)《新型海藻糖酶抑制剂:胡椒碱类化合物调控草地贪夜蛾发育和繁殖及防效评估》获本科生组一等奖;另获本科生组三等奖1项,研究生组二等奖1项、三等奖5项,学院获优秀组织奖。
获奖名单:
项目展示:
研究生组一等奖
项目名称:面向有害藻华污染的活性氧协同应急处理:效能和机制
指导老师:张杭君、丁佳锋
团队成员:余柄志、乐耀、严雯、孟芸娟、温特尔、李楚俏
项目介绍:藻华污染已成为全球性的环境问题;微囊藻毒素在全球范围被频繁检出,威胁着水生态与水质安全。因此,寻求更高效、低成本去除蓝藻水华应急处理技术十分必要。本项目通过外源产生的活性氧(ROS)协同应急处理有害蓝藻并同步降解藻毒素,揭示了ROS控制藻华污染的潜力。此外,了解在外源ROS刺激下藻类的响应机制为藻华污染的实际处理工艺和可持续应用提供了便利,丰富了湖库蓝藻水华应急处理与控制的理论。
本科生组一等奖
项目名称:新型海藻糖酶抑制剂:胡椒碱类化合物调控草地贪夜蛾发育和繁殖及防效评估
指导老师:唐斌
团队成员:钟樊、蒋鑫怡、余柳赫、何彬尔、司惠茹、谢烨欣、毛淇萱
项目介绍:粮食安全是“国之大者”。作品针对粮食超级害虫草地贪夜蛾,以新型胡椒碱衍生物ZK-PI系列化合物抑制害虫发育和繁殖为核心,通过检测生理生化指标评估该类化合物对其的防治效果,针对特定靶标害虫开发新型“生物农药”并开展应用性研究。“虫口夺粮”保丰收,探究更绿色、更生态的草地贪夜蛾“绿色防控途径。首次发现此类新型胡椒碱衍生物可有效延缓中晚龄草地贪夜蛾幼虫发育,提高发育阶段死亡率,ZK-PI-5和ZK-PI-9甚至能降低其成虫繁殖力。
Copyright © 2020 All Rights Reserved
地址:无码影片
仓前校区慎园15号楼
邮编:311121 电话:0571-28865333
浙ICP备11056902号
版权所有 © 无码影片
技术支持:亿校云